Background for document preview
Background for thumbnail

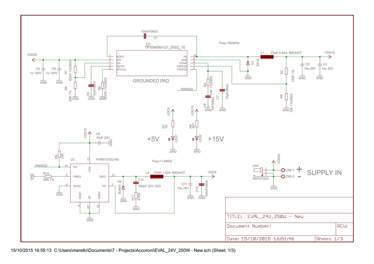
Infineon-EVAL_24V_250W - New-UM-v01_00-EN

93.21 KB
24/09/2018